今天是:
泛微OA平台
首页
科办要闻
通知公告
工作动态
要闻动态
信息公开
政策法规
政策解读
专题专栏
帮扶工作
政务公开
中物院公积金
科学城社保
四川政务服务网
个人服务
法人服务
便民查询
服务指南
政务服务
工作动态
基层党建
专题专栏
党务公开
党建专栏
信访之窗
意见征集
公共资产群众监督信箱
问卷调查
知识库
互动交流
卫生健康与社会保障
政法与武装
经济监督
教育文化
科学城运行管理
社区管理
科学城医院
九〇三医院
科学城一中
春蕾学校
基建与房产管理
科办工作动态
当前位置:
首页
>
政务服务
>
服务指南
>
科学城住房管理中心
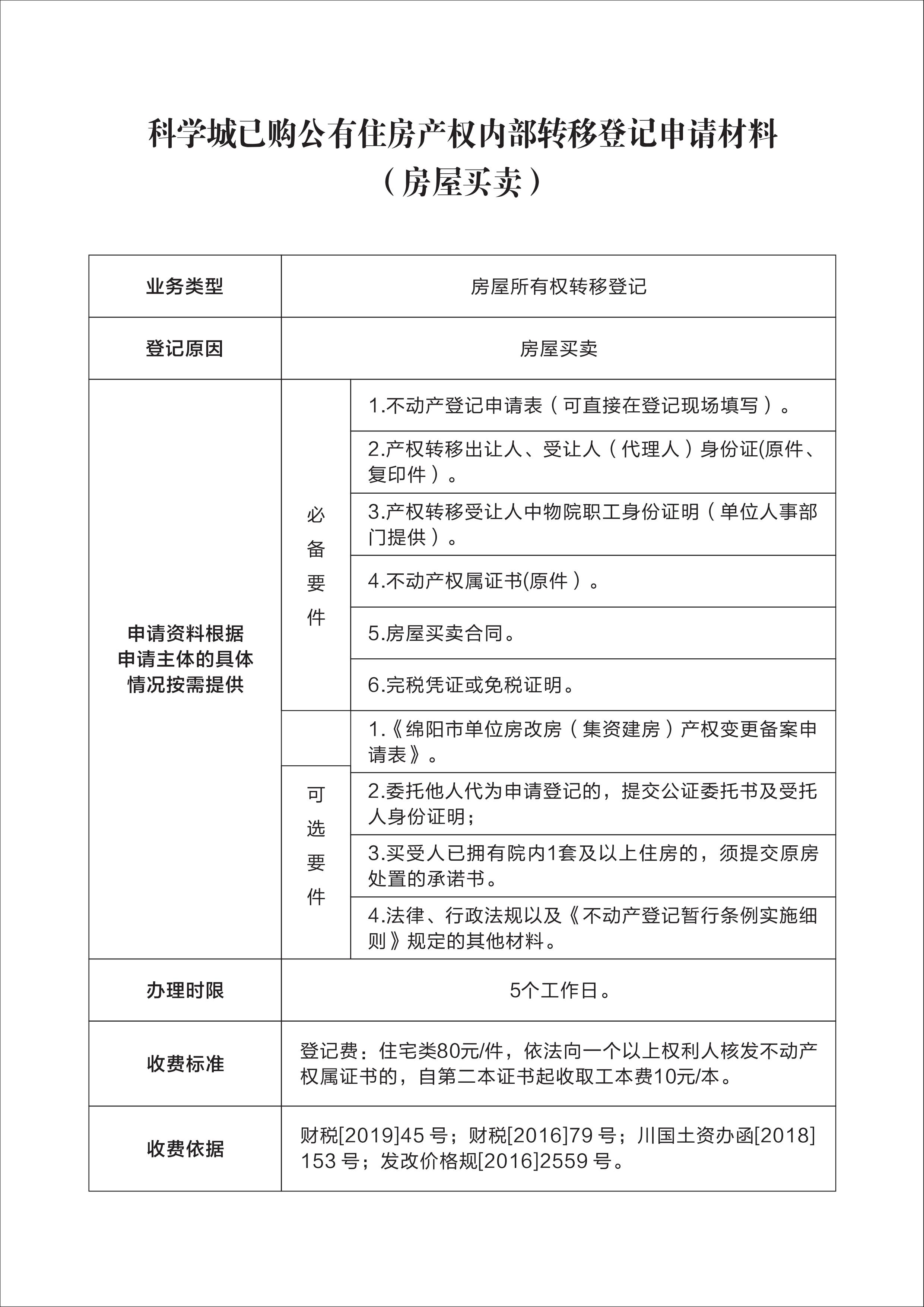
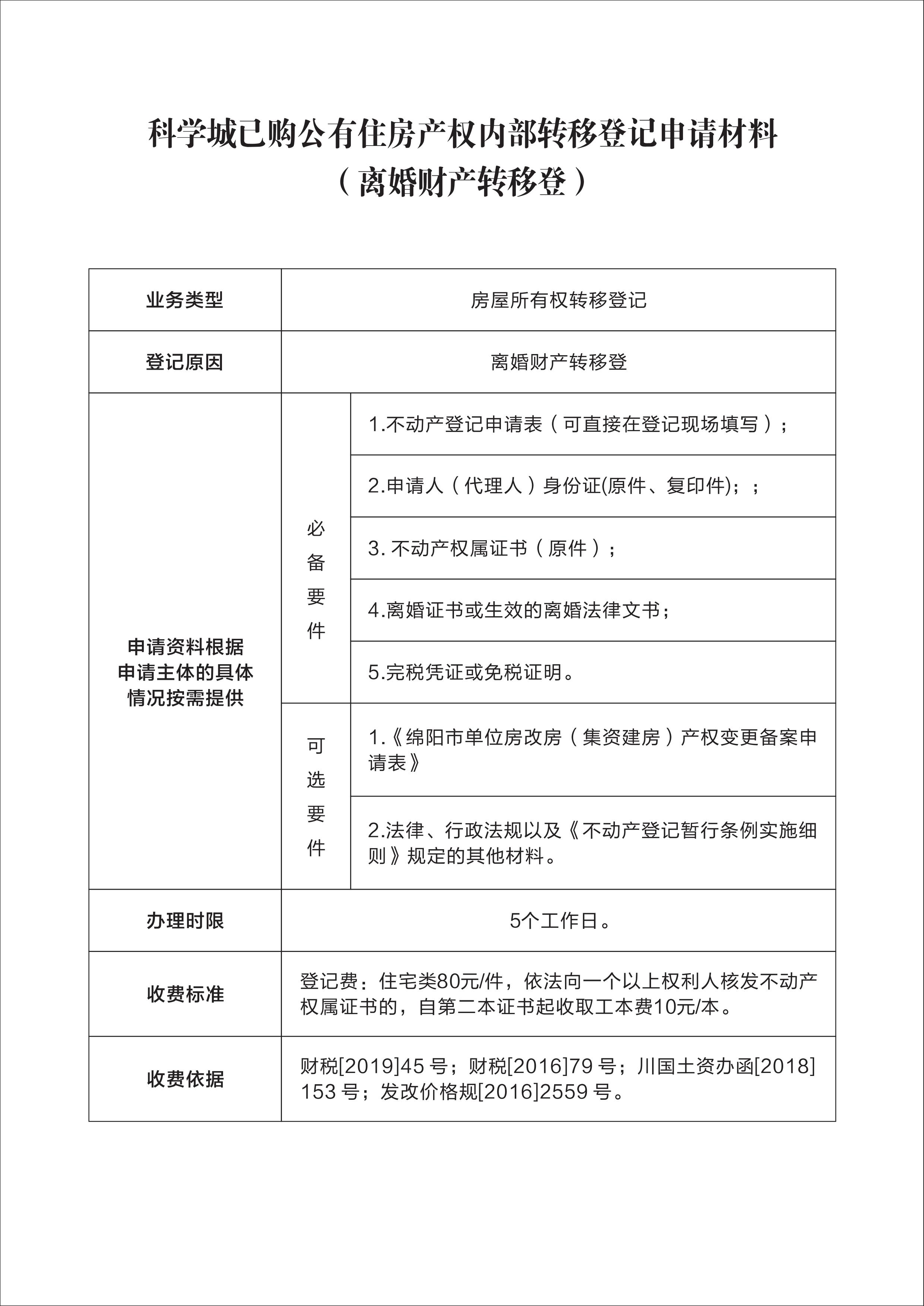
科学城已购公有住房产权内部转移登记申请材料
文章来源: 文章作者: 责任编辑: 日期:2021-11-16